近日,材料科学与工程学院王福会教授团队徐大可教授课题组在抗菌元素与光热效应协同作用的抗菌防污高熵合金纳米颗粒研发设计上取得突破进展,相关成果“Photothermal Heating-Assisted Superior Antibacterial and Antibiofilm Activity of High-Entropy-Alloy Nanoparticles”发表于材料学科国际顶级期刊Advanced Functional Materials(IF=19.9,DOI:10.1002/adfm.202302712)。雷竞技官方主页材料学院青年教师李逸兴为第一作者,博士生杨琳琳为共同第一作者,通讯作者为徐大可教授,雷竞技官方主页为第一完成单位。
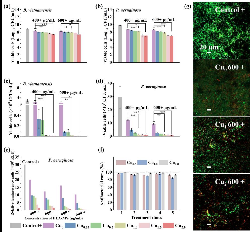
微生物附着引起微生物腐蚀与生物污损,导致巨大经济损失与安全隐患,开发新型抗菌、防污材料具有重大意义。抗菌元素杀菌与非接触式光热杀菌都被证明是抗菌、抗生物被膜的有效手段,然而将两者整合到一种材料中使其发挥协同作用仍具挑战。该研究结合高熵效应,运用直流电弧等离子体放电方法制备出具有优异光热性能的FeNiTiCrMnCux(x=0,0.25,0.5,1.0,1.5,2.0)抗菌高熵合金纳米粒子(HEA-NPs),并在富集营养条件下对海洋细菌生物被膜具有高效广谱的杀灭能力。HEA-NPs释放铜离子引发细菌细胞内ROS产生,刺激细胞氧化应激;优异的光热效应使得HEA-NPs成为局部热源,对细菌细胞造成非接触式热损伤;体系中带正电的HEA-NPs与带负电的细菌细胞膜存在静电吸引作用,靶向聚集在细胞膜上对细胞膜造成严重损坏。抗菌元素铜含量越高,HEA-NPs抗菌、清除生物被膜效果越好,无光照下Cu2.0 HEA-NPs抗菌率达到99.6%。光热效应显著加强材料抗菌性,Cu1.0 HEA-NPs对海洋铜绿假单胞菌生物被膜清除率由81.0%提升到97.4%。本工作成功地将抗菌元素和非接触式光热杀菌性融合在一种材料中,不仅对两者之间的协同效应进行内在机制探究,还为设计具有光热特性的抗菌耐微生物腐蚀材料和涂层提供了新的可行设计策略。

图1.高熵合金纳米颗粒表征。

图2.光照下高熵合金纳米颗粒抗菌性能。
王福会教授团队徐大可教授课题组青年教师李祥宇博士在太阳能界面水蒸发上取得重要进展。该研究受到荷叶茎独特的各向异性拓扑结构的启发,通过可控的超分子相互作用精确调节表面浸润性,开发出一种具有高效水净化性能和普适防污能力的光热水蒸发气凝胶材料。相关研究成果以“A Lotus-Petiole-Inspired Hierarchical Design with Hydrophilic/Hydrophobic Management for Enhanced Solar Water Purification”为题发表在Advanced Functional Materials(DOI: 10.1002/adfm.202302019)上。该工作不仅在分子水平上提供对水蒸发行为的独特见解,而且开创了便携式及生态友好型的高效淡水收集技术。

图3新型光热气凝胶材料的太阳能驱动水净化示意图
以上工作获得了国家重点研发计划、国家自然科学基金重点项目、中组部万人计划青年拔尖人才项目和博士后创新人才支持计划项目的支持。

